行业新闻
行业新闻

行业新闻

当前位置:首页 > 新闻资讯 > 行业新闻

为什么那么多人报考同等学力申硕?同等学力申硕有哪些优势?

同等学力申硕优势有哪些?


1免试入学

同等学力申硕采用的先学习后考试的方式,考生需要先报名参加专业课程研修班的学习,在满足同等学力申硕考试的条件才可以报名参加考试。课程研修班学习是可以免试入学的,而且是有大专学历就可以报名。申硕考试的报名条件是有本科学历,同时还要有三年以上的学士学位。


2灵活的上课方式

同等学力申硕需要先参加课程班的学习,采用的上课方式有三种,分别是周末授课、集中授课以及网络授课。

周末授课就是在每周或者是隔周的周末上课(法定假日、寒暑假除外);
集中授课是在每月集中安排几天上课(法定假日、寒暑假除外);
网络授课是通过网络视频进行远程授课,没有时间限制。
学员可以根据自己的时间来合理安排上课时间,上课方式非常灵活,无论哪个方式都可以进行学习。


3报考专业多

在职研究生诸多报考形式当中,以同等学力申硕进行招生的专业是非常多,专业类型种类也比较多,有管理类:工商管理、企业管理等;法学类:民商法学、刑法学等;经济学类:区域经济学、产业经济学等。除了这些之外,还有心理学、教育学、金融学等很多的专业可以选择。一共有二十多个专业可以报考,满足不同类型的在职人员的需求。

同等学力申硕适合哪些人报考?

1、想提升专业知识水平的学员
2、想拓展行业人脉的学员
3、没有工作经验的学员

同等学力申硕的考试难度分析:


1全国统考通过率较高

✅两门科目

外国语:主要语种为英语、俄语、法语、德语、日语,根据招生单位要求选其一或招生单位明确说明以英语为主。

学科综合:申请学科在规定学科范围内的人员须参加学科综合科目考试,大部分学科涉及,少数学科专业仅考外国语。

60分合格

同等学力全国统考有固定的分数线,外国语和学科综合的合格标准均为60分,满分均为100分。虽为全国性考试但要求并不算高,准备参加考试的人无需有太大压力,应把目光和精力集中在备考上全力复习。

可以补考

外国语和学科综合不要求同时考过,如果单科没有达到合格分数,考生可以准备次年的补考。一般自资格审查之日起需4年内通过考试,每年举行1次,即便面临补考仍然有较大的几率通过,多次机会大大提高通过率。
图片

考研大家都很清楚,难度很大,费用很高,名额很少!对于我们普通在职同学来说,通过考研考上硕士研究生的机会很渺茫。通过以上对比我们能很快得出结论,为什么越来越多的在职同学参加同等学力申硕,那是因为同等学力申硕契合了我们在职同学的需求:难度低点、费用便宜点、学习时间灵活点、毕业难度低点......

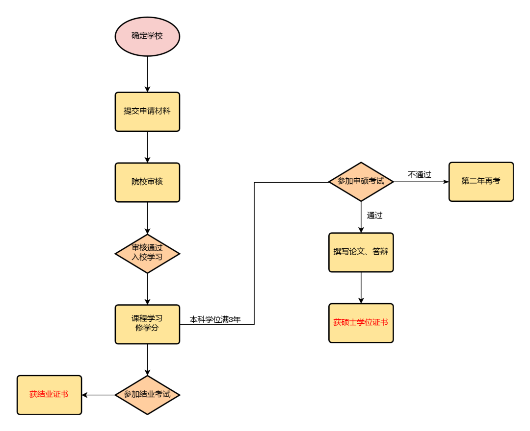
同等学力申硕报考流程

图片